Brandon's Portfolio


By: Brandon, Laughren

Coding/Computer Work
Grew up on a computer, very intuitive with its uses. Initial interest in graphic design turned into an interest in coding and computers. Now at Wake Tech looking for a degree in Information Technology with a current gpa of 2.4.

In high school learned about
PC building
Using Excel, PowerPoint, and Word
Coding in Python

In college learned about
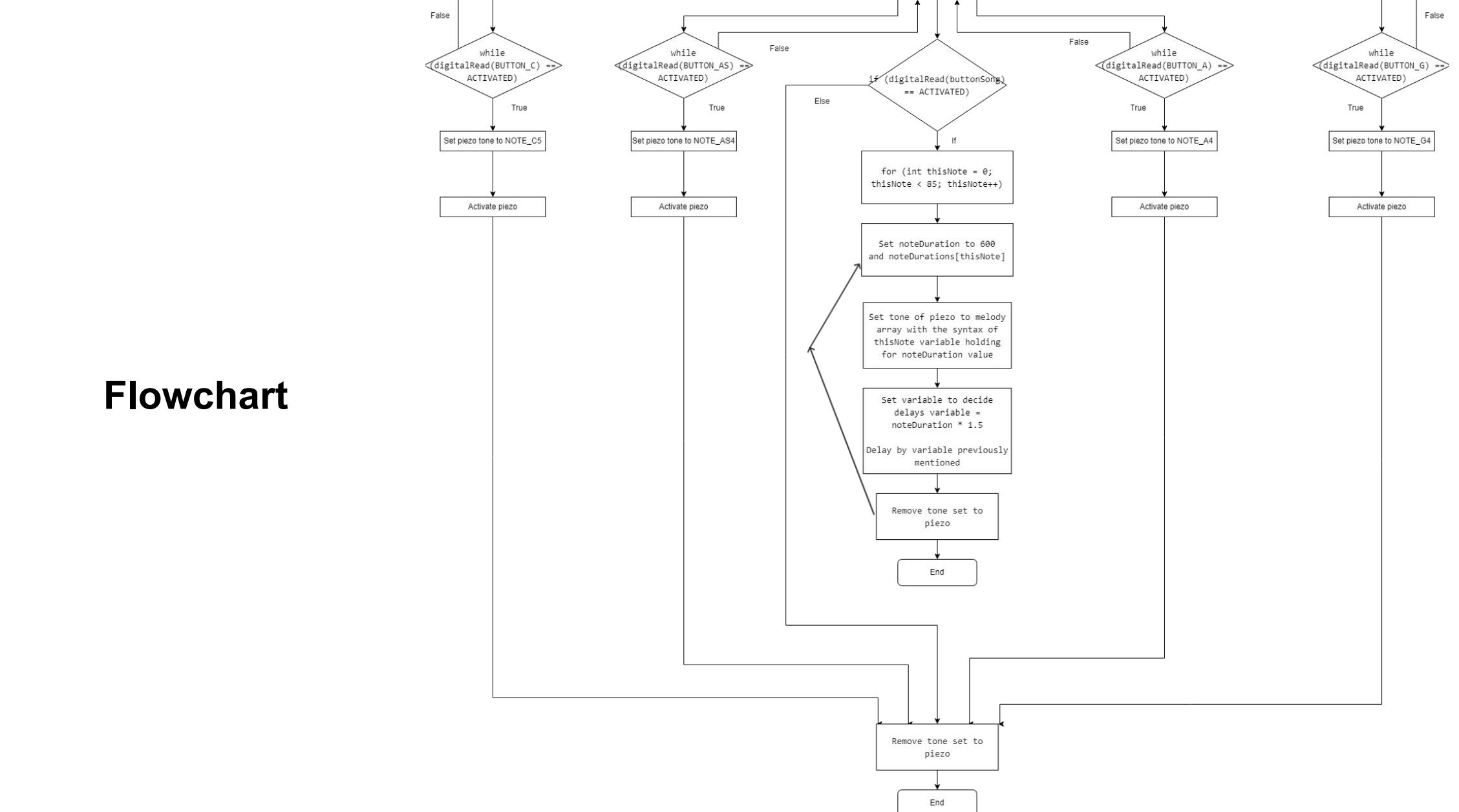
C programming with external hardware like Arduino
Computer language/pseudo code
Web page development/HTML
Programming microcontrollers.
Basics of soldering, wiring, and electricity

Below is an example of some of my python work followed by pictures of a C programming project
VVVVVVVVVV

Last updated on March 24, 2023




Back to Top